№948 ГДЗ Рымкевич 10-11 класс (Физика)
Решение #1
Решение #2

Рассмотрим вариант решения задания из учебника Рымкевич 10-11 класс, Дрофа:
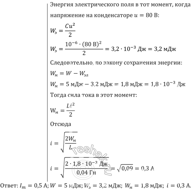
Емкость конденсатора колебательного контура С=1 мкФ, индуктивность катушки L=0,04Гн, амплитуда колебаний напряжения Um=100 В. В данный момент времени напряжение на конденсаторе u=80 В. Найти амплитуду колебаний силы тока Im, полную энергию W, энергию электрического поля Wэл, энергию магнитного поля WM, мгновенное значение сила тока i.
Популярные решебники 10-11 класс Все решебники
*размещая тексты в комментариях ниже, вы автоматически соглашаетесь с пользовательским соглашением