№705 ГДЗ Рымкевич 10-11 класс (Физика)
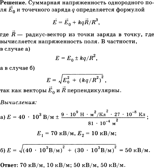
Решение #1
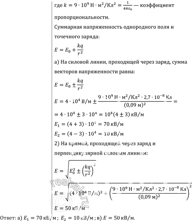
Решение #2
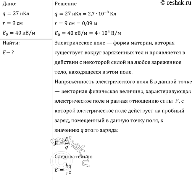
Решение #3

Рассмотрим вариант решения задания из учебника Рымкевич 10-11 класс, Дрофа:
В однородном поле напряженностью 40 кВ/м находится заряд 27 нКл. Найти напряженность результирующего поля на расстоянии 9 см от заряда в точках, лежащих: а) на силовой линии однородного поля, проходящей через заряд; б) на прямой, проходящей через заряд и перпендикулярной силовым линиям.
Популярные решебники 10-11 класс Все решебники
*размещая тексты в комментариях ниже, вы автоматически соглашаетесь с пользовательским соглашением