№704 ГДЗ Рымкевич 10-11 класс (Физика)
Решение #1
Решение #2

Рассмотрим вариант решения задания из учебника Рымкевич 10-11 класс, Дрофа:
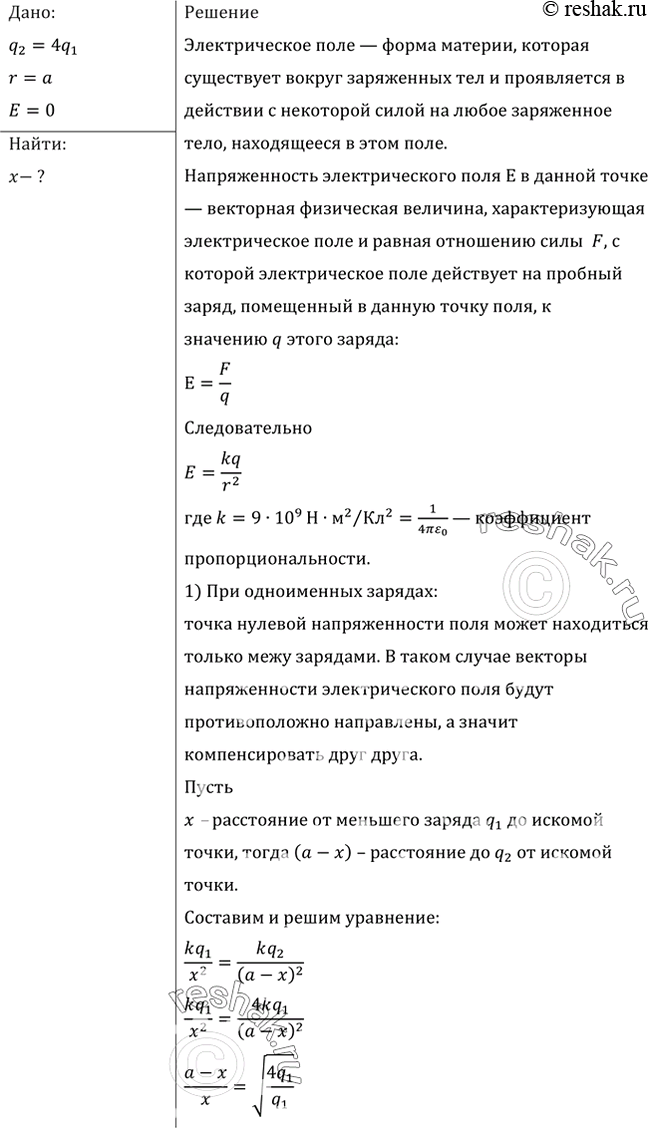
Два заряда, один из которых по модулю в 4 раза больше другого, расположены на расстоянии а друг от друга. В какой точке пространства напряженность поля равна нулю, если заряды: а) одноименные; б) разноименные?
Популярные решебники 10-11 класс Все решебники
*размещая тексты в комментариях ниже, вы автоматически соглашаетесь с пользовательским соглашением