№666 ГДЗ Рымкевич 10-11 класс (Физика)
Решение #1
Решение #2
Решение #3

Рассмотрим вариант решения задания из учебника Рымкевич 10-11 класс, Дрофа:
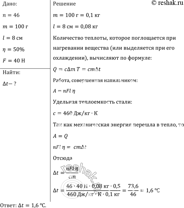
При обработке детали слесарь совершил 46 движений стальным напильником, перемещая его на 8 см при каждом движении. На сколько повысилась температура напильника, если он имеет массу 100 г и на увеличение его внутренней энергии пошло 50% совершенной работы? Составляющая силы, направленная по движению напильника, равна 40 Н.
Популярные решебники 10-11 класс Все решебники
*размещая тексты в комментариях ниже, вы автоматически соглашаетесь с пользовательским соглашением