№664 ГДЗ Рымкевич 10-11 класс (Физика)
Решение #1
Решение #2
Решение #3

Рассмотрим вариант решения задания из учебника Рымкевич 10-11 класс, Дрофа:
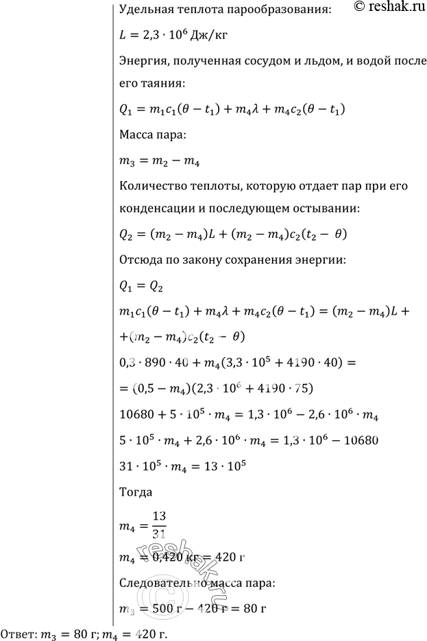
В алюминиевый калориметр массой 300 г опустили кусок льда. Температура калориметра и льда -15 °С. Затем пропустили через калориметр водяной пар при 100 °С.
После того как температура смеси стала 25 °С, измерили массу смеси, она оказалась равной 500 г. Найти массу сконденсировавшегося пара и массу льда, находившегося в калориметре в начале опыта.
Популярные решебники 10-11 класс Все решебники
*К сожалению, временные проблемы с публикацией комментариев с мобильных устройств.