№663 ГДЗ Рымкевич 10-11 класс (Физика)
Решение #1
Решение #2

Рассмотрим вариант решения задания из учебника Рымкевич 10-11 класс, Дрофа:
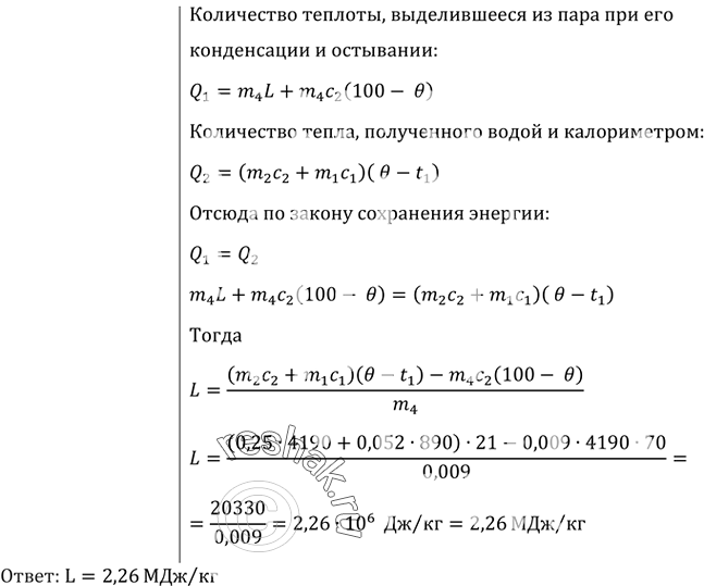
Для определения удельной теплоты парообразования воды в алюминиевый калориметр массой 52 г, содержащий 250 г воды при 9 °С, ввели пар при температуре 100 °С. После его конденсации в калориметре оказалось 259 г воды с установившейся температурой 30 °С. Вычислить по этим данным удельную теплоту парообразования воды.
Популярные решебники 10-11 класс Все решебники
*К сожалению, временные проблемы с публикацией комментариев с мобильных устройств.