№610 ГДЗ Рымкевич 10-11 класс (Физика)
Решение #1
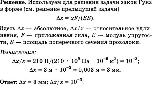
Решение #2
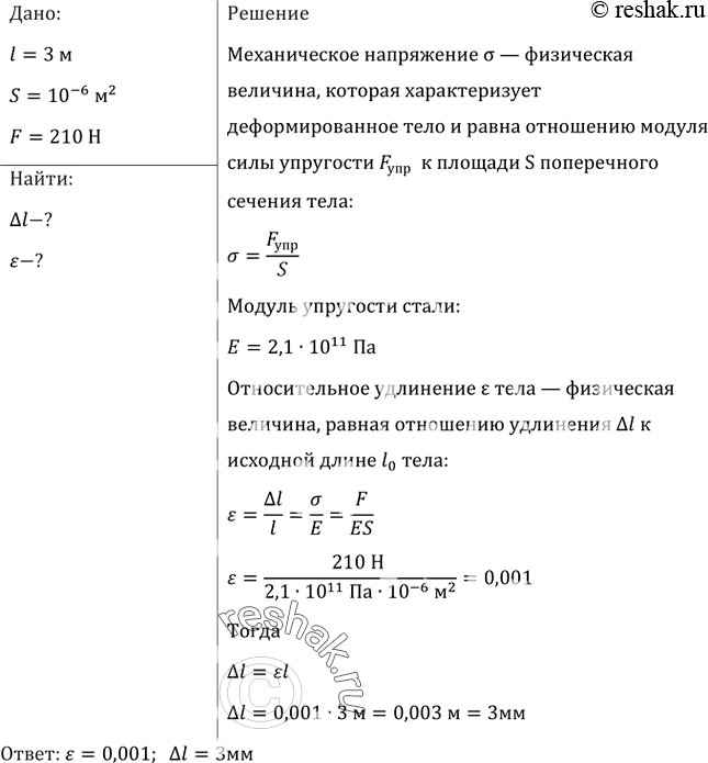
Решение #3

Рассмотрим вариант решения задания из учебника Рымкевич 10-11 класс, Дрофа:
К концам стальной проволоки длиной 3 м и сечением 1 мм2 приложены растягивающие силы по 210 Н каждая. Найти абсолютное и относительное удлинения.
Популярные решебники 10-11 класс Все решебники
*размещая тексты в комментариях ниже, вы автоматически соглашаетесь с пользовательским соглашением