№614 ГДЗ Рымкевич 10-11 класс (Физика)
Решение #1
Решение #2
Решение #3

Рассмотрим вариант решения задания из учебника Рымкевич 10-11 класс, Дрофа:
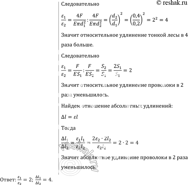
К проволоке был подвешен груз. Затем согнули пополам и подвесили тот же груз. Сравнить абсолютное и относительное удлинения проволоки в обоих случаях.
Популярные решебники 10-11 класс Все решебники
*размещая тексты в комментариях ниже, вы автоматически соглашаетесь с пользовательским соглашением