№51 ГДЗ Рымкевич 10-11 класс (Физика)
Решение #1
Решение #2

Рассмотрим вариант решения задания из учебника Рымкевич 10-11 класс, Дрофа:
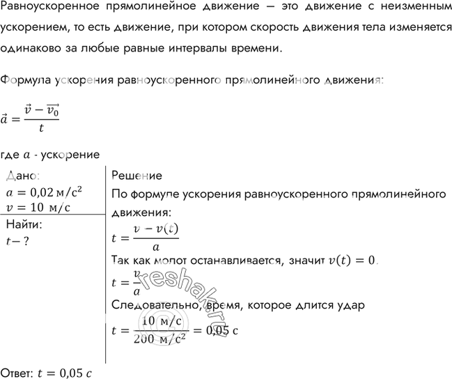
При ударе кузнечного молота по заготовке ускорение при торможении молота было по модулю равно 200 м/с2. Сколько времени длится удар, если начальная скорость молота была 10 м/с?
Популярные решебники 10-11 класс Все решебники
*размещая тексты в комментариях ниже, вы автоматически соглашаетесь с пользовательским соглашением