№405 ГДЗ Рымкевич 10-11 класс (Физика)
Решение #1
Решение #2
Решение #3

Рассмотрим вариант решения задания из учебника Рымкевич 10-11 класс, Дрофа:
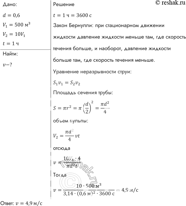
Земснаряд вынимает 500 м3 грунта в час. Объем пульпы (грунт, смешанный с водой) в 10 раз больше объема грунта. Какова скорость движения пульпы в трубе диаметром 0,6 м?
Популярные решебники 10-11 класс Все решебники
*К сожалению, временные проблемы с публикацией комментариев с мобильных устройств.