№399 ГДЗ Рымкевич 10-11 класс (Физика)
Решение #1
Решение #2

Рассмотрим вариант решения задания из учебника Рымкевич 10-11 класс, Дрофа:
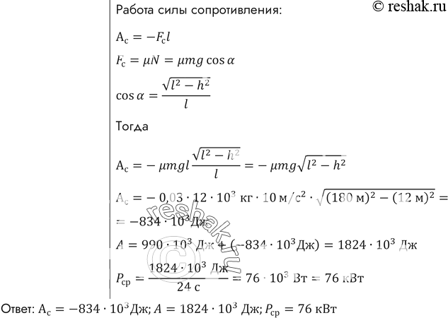
Троллейбус массой 12 т подходит к подъему высотой 12 м и длиной 180 м со скоростью 10 м/с. Найти среднюю мощность при подъеме, если конечная скорость троллейбуса равна 5 м/с, а коэффициент сопротивления 0,03.
Популярные решебники 10-11 класс Все решебники
*размещая тексты в комментариях ниже, вы автоматически соглашаетесь с пользовательским соглашением