Упр.802 ГДЗ Макарычев 7 класс (Алгебра)
Решение #1
Решение #2

Рассмотрим вариант решения задания из учебника Макарычев, Миндюк 7 класс, Просвещение:
Сторона квадрата на 2 см больше одной из сторон прямоугольника и на 5 см меньше другой. Найдите площадь квадрата, если известно, что она на 50 см2 меньше площади прямоугольника.
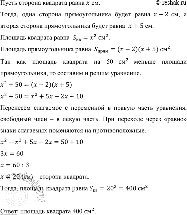
Пусть сторона квадрата равна x см.
Тогда, одна сторона прямоугольника будет равна x-2 см, а вторая сторона прямоугольника будет равна x+5 см.
Площадь квадрата равна S_кв=x^2 см^2.
Площадь прямоугольника равна S_прям=(x-2)(x+5) см^2.
Так как площадь квадрата на 50 см^2 меньше площади прямоугольника, то составим и решим уравнение.
x^2+50=(x-2)(x+5)
x^2+50=x^2+5x-2x-10
Перенесём слагаемое с переменной в правую часть уравнения, свободный член – в левую часть. При переходе через «равно» знаки слагаемых поменяются на противоположные.
x^2-x^2+5x-2x=50+10
3x=60
x=60:3
x=20 (см) – сторона квадрата.
Тогда, площадь квадрата равна S_кв=20^2=400 см^2.
Ответ: площадь квадрата 400 см^2.
Популярные решебники 7 класс Все решебники
*размещая тексты в комментариях ниже, вы автоматически соглашаетесь с пользовательским соглашением