Упр.446 ГДЗ Макарычев 7 класс (Алгебра)
Решение #1
Решение #2

Рассмотрим вариант решения задания из учебника Макарычев, Миндюк 7 класс, Просвещение:
Докажите, что:
а) квадраты противоположных чисел равны;
б) кубы противоположных чисел противоположны.
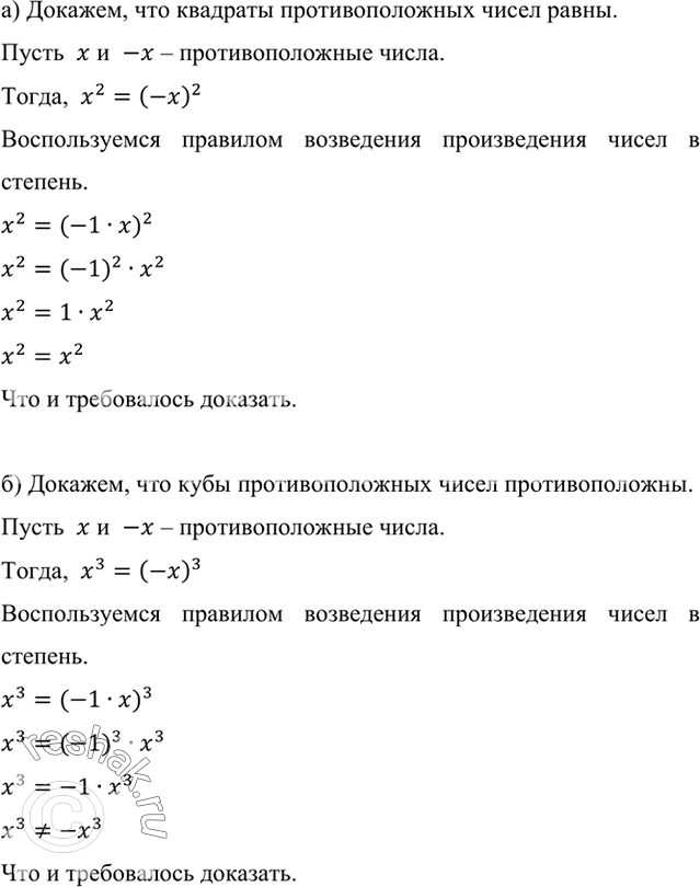
а) Докажем, что квадраты противоположных чисел равны.
Пусть x и -x – противоположные числа.
Тогда, x^2=(-x)^2
Воспользуемся правилом возведения произведения чисел в степень.
x^2=(-1•x)^2
x^2=(-1)^2•x^2
x^2=1•x^2
x^2=x^2
Что и требовалось доказать.
б) Докажем, что кубы противоположных чисел противоположны.
Пусть x и -x – противоположные числа.
Тогда, x^3=(-x)^3
Воспользуемся правилом возведения произведения чисел в степень.
x^3=(-1•x)^3
x^3=(-1)^3•x^3
x^3=-1•x^3
x^3=/=-x^3
Что и требовалось доказать.
Популярные решебники 7 класс Все решебники
*размещая тексты в комментариях ниже, вы автоматически соглашаетесь с пользовательским соглашением