Упр.214 ГДЗ Макарычев 7 класс (Алгебра)
Решение #1
Решение #2

Рассмотрим вариант решения задания из учебника Макарычев, Миндюк 7 класс, Просвещение:
Известно, что |а| < |b|. Верно ли, что а < b?
Модуль числа – это расстояние от начала отсчёта до точки, изображающей это число на координатной прямой.
|a|=a и |-a|=a
|a| < |b|
Выясним, верно ли, что a < b при заданном условии.
Приведём пример:
Пусть a=1, b=-2, тогда:
|1| < |-2|
1 > -2
Следовательно, исходное утверждение неверно.
Известно, что |а| > |b|. Возможно ли, чтобы было а < b?
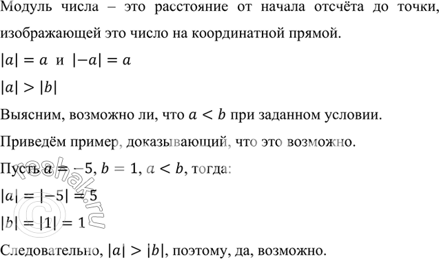
Модуль числа – это расстояние от начала отсчёта до точки, изображающей это число на координатной прямой.
|a|=a и |-a|=a
|a| > |b|
Выясним, возможно ли, что a < b при заданном условии.
Приведём пример, доказывающий, что это возможно.
Пусть a=-5, b=1, a < b, тогда:
|a|=|-5|=5
|b|=|1|=1
Следовательно, |a| > |b|, поэтому, да, возможно.
Популярные решебники 7 класс Все решебники
*размещая тексты в комментариях ниже, вы автоматически соглашаетесь с пользовательским соглашением