Упр.1182 ГДЗ Макарычев 7 класс (Алгебра)
Решение #1
Решение #2

Рассмотрим вариант решения задания из учебника Макарычев, Миндюк 7 класс, Просвещение:
При каком значении с система уравнений
система
3x - у = 10,
9х - 3у = с
имеет бесконечно много решений?
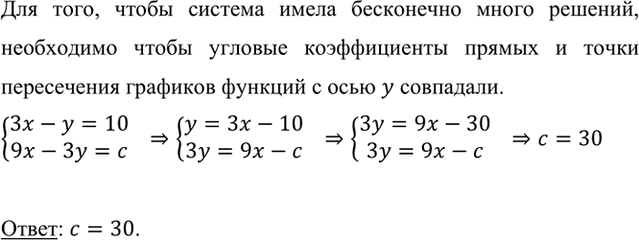
Для того, чтобы система имела бесконечно много решений, необходимо чтобы угловые коэффициенты прямых и точки пересечения графиков функций с осью y совпадали.
Популярные решебники 7 класс Все решебники
*размещая тексты в комментариях ниже, вы автоматически соглашаетесь с пользовательским соглашением