Ответы на вопросы Глава 5 ГДЗ Мордкович Семенов 11 класс (Алгебра)
Решение #1 (Учебник 2025)

Рассмотрим вариант решения задания из учебника Мордкович, Семенов, Александрова 11 класс, Просвещение:
Сформулируйте правило подсчёта вероятностей для выбора точки из числового множества.
2. Сформулируйте правило подсчёта вероятностей для выбора точки из плоской фигуры.
3. Приведите пример события, которое возможно, но его вероятность равна нулю.
4. Приведите пример события, вероятность которого равна 1, но которое не достоверно.
5. Опишите физическую модель равномерного распределения вероятности.
6. Опишите свойства функции плотности непрерывной случайной величины.
7. Как по графику функции плотности определить вероятность попадания значения непрерывной с. в. в отрезок [c; d]?
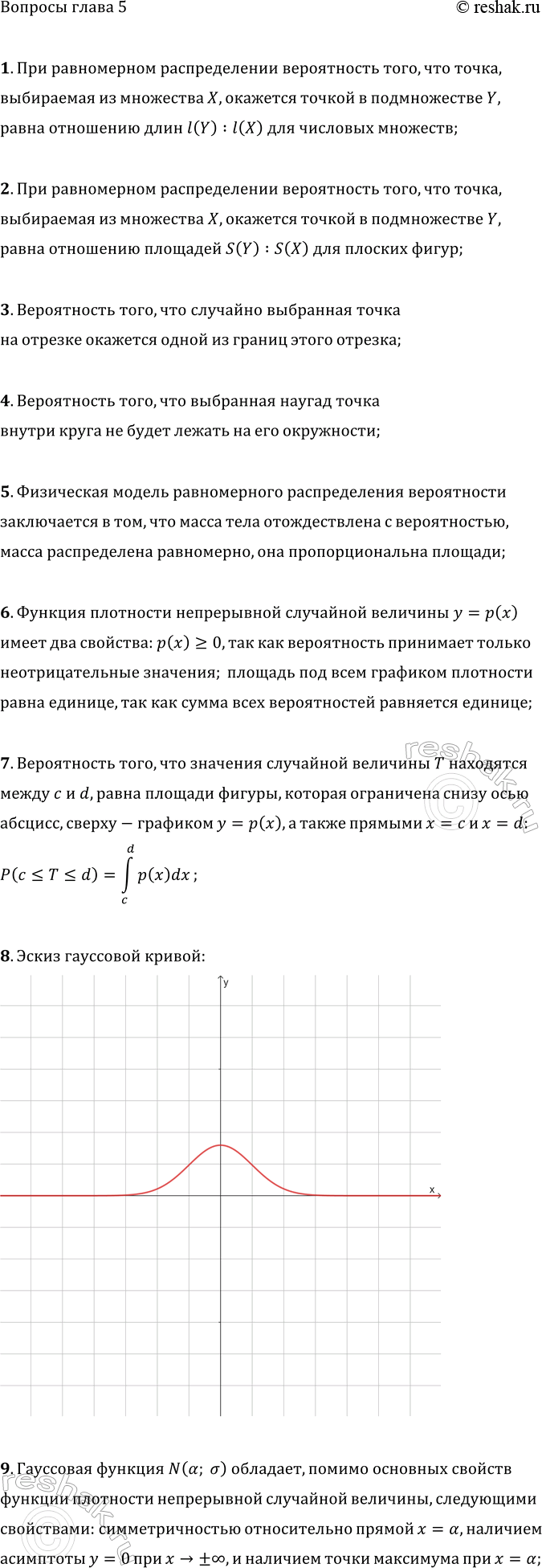
8. Нарисуйте эскиз гауссовой кривой (кривой плотности стандартного нормального распределения).
9. Опишите свойства гауссовой функции.
10. Нарисуйте эскиз кривых плотности нормальных распределений N(0; 2), N(1; 2), N(-2; 1).
11. Приведите формулу Бернулли для подсчёта вероятностей числа «успехов».
12. По какой причине приходится использовать приближённые вычисления при подсчётах по формуле Бернулли?
13. Приведите несколько примеров данных, распределение которых может быть приближено кривой нормального распределения.
14. Опишите, как устроена доска Гальтона. Что она демонстрирует?
15. Вероятность какого события обозначается P_n(a ? k ? b)?
16. Запишите формулу, выражающую P_n(a ? k ? b) через функцию Лапласа y = ?(x).
17. К какому числу приближаются значения ?(x) при неограниченном возрастании x?
18. Объясните, почему функция Лапласа является возрастающей.
19. В чём состоит явление статистической устойчивости?
20. Сформулируйте закон больших чисел в форме Бернулли.
21. Чему равны математическое ожидание и дисперсия числа «успехов» в n испытаниях Бернулли?
22. Запишите неравенство Чебышёва для произвольной случайной величины.
Похожие решебники
Популярные решебники 11 класс Все решебники
*К сожалению, временные проблемы с публикацией комментариев с мобильных устройств.