Упр.28.33 ГДЗ Мордкович Семенов 11 класс (Алгебра)
Решение #1

Рассмотрим вариант решения задания из учебника Мордкович, Семенов, Александрова 11 класс, Просвещение:
28.33. Решите уравнение:
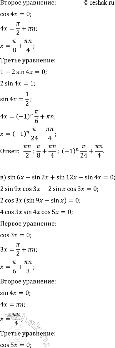
а) cos(8x)-cos(2x)+cos(10x)-cos(4x)=0;
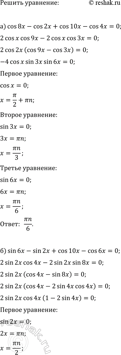
б) sin(6x)-sin(2x)+cos(10x)-cos(6x)=0;
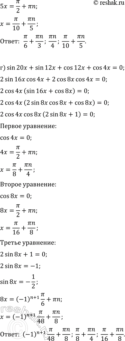
в) sin(6x)+sin(2x)+sin(12x)-sin(4x)=0;
г) sin(20x)+sin(12x)+cos(12x)+cos(4x)=0.
Похожие решебники
Популярные решебники 11 класс Все решебники
*размещая тексты в комментариях ниже, вы автоматически соглашаетесь с пользовательским соглашением