Старинные задачи Глава 7 ГДЗ Колягин Ткачёва 7 класс (Алгебра)
Решение #1 (Учебник 2023)
Решение #2 (Учебник 2012)

Рассмотрим вариант решения задания из учебника Колягин, Ткачёва, Фёдорова 7 класс, Просвещение:
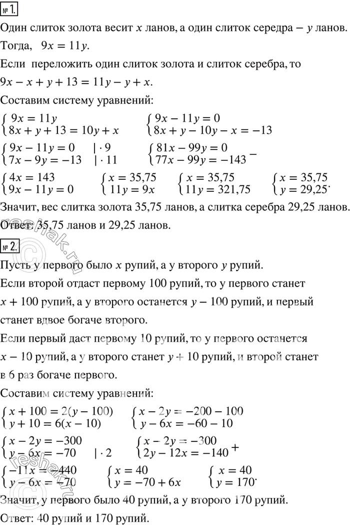
Имеется 9 слитков золота и 11 слитков серебра, их взвесили, вес совпал. Переложили слиток золота и слиток серебра, золото стало легче на 13 ланов. Каков вес слитка золота и слитка серебра, каждого в отдельности?
2. Некто сказал другу: «Дай 100 рупий, и я буду вдвое богаче тебя». Друг ответил: «Дай мне только 10, и я стану в 6 раз богаче тебя». Сколько было у каждго?
3. Сообща покупают курицу. Если каждый человек внесет по 9 монет, то останется 11, если же каждый внесет по 6 монет, то не хватит 16. Найти количество людей и стоимость курицы.
4. Имеется 5 воробьев и 6 ласточек, их взвесили на весах. Вес всех воробьев больше веса всех ласточек. Если переместить 1 ласточку и 1 воробья, то вес как раз будет одинаковым. Общий вес ласточек и воробьев 1 цзинь. Спрашивается, сколько весят ласточка и воробей в отдельности.
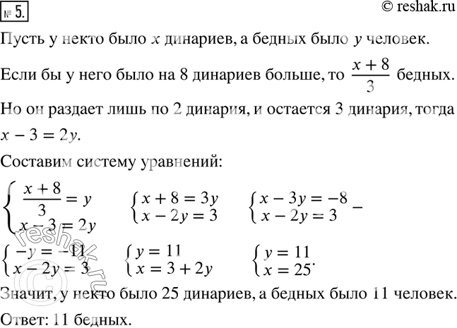
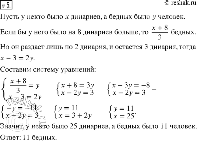
5. Некто желает распределить между бедными деньги. Если бы у него было на 7 динариев больше, то он мог бы дать каждому по 3 динария, но он раздает лишь по 2 динария и у него остается 3 динария. Сколько было бедных?
Популярные решебники 7 класс Все решебники
*размещая тексты в комментариях ниже, вы автоматически соглашаетесь с пользовательским соглашением