Проверь себя Глава 8 ГДЗ Колягин Ткачёва 7 класс (Алгебра)
Решение #1 (Учебник 2012)

Рассмотрим вариант решения задания из учебника Колягин, Ткачёва, Фёдорова 7 класс, Просвещение:
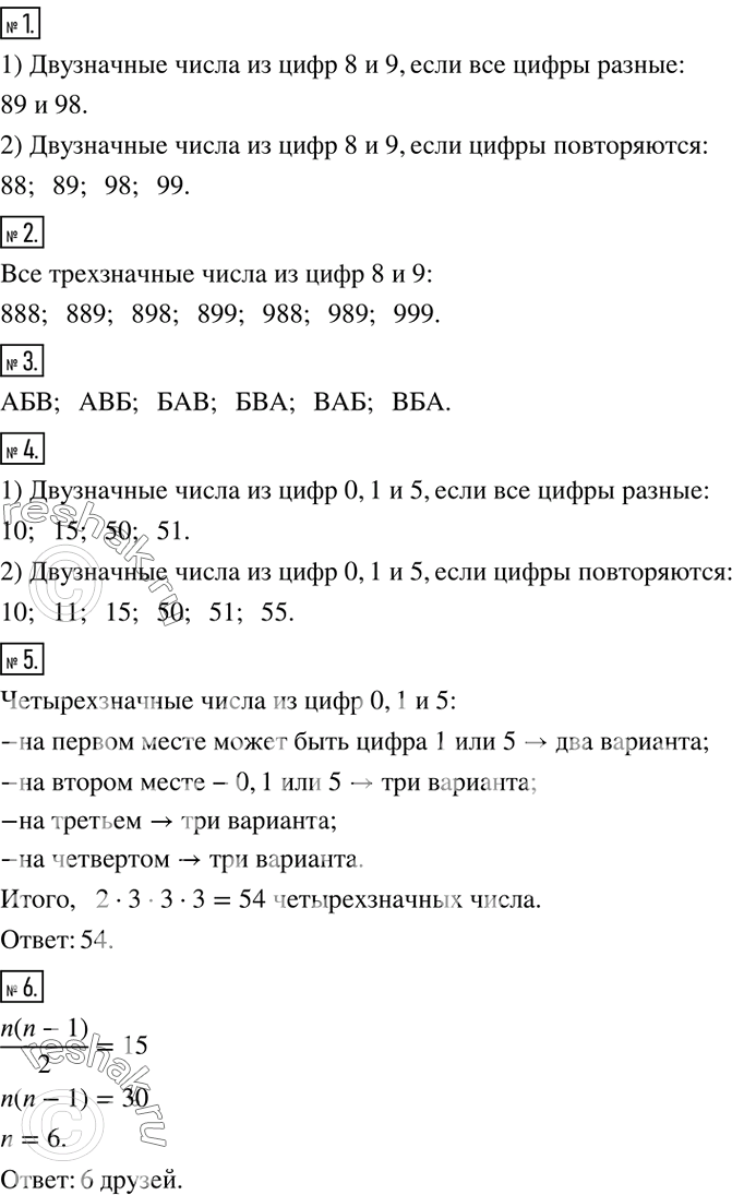
С помощью цифр 8 и 9 записать все возможные двузначные числа, в которых цифры: а) должна быть разными; б) могут повторяться.
2. Перечислить все трехзначные числа, в записи которых встречаются только цифры 8 и 9.
3. Анна (А), Белла (Б) и Вера (В) купили билеты в кинотеатр 1, 2 и 3-е места первого ряда. Перечислить все возможные способы, которыми девочки могут занять свои места.
4. С помощью цифр 0, 1, 5 записать все возможные двузначные числа, в которых цифры: а) должны быть разными; б) могут повторяться.
5. Сколько различных четырехзначных чисел можно записать, используя цифры 0, 1 и 5?
6. При встрече каждый из друзей пожал каждому другу руку. Сколько было друзей, если было сделано 15 рукопожатий?
7. Сколько различных пятизначных чисел можно записать, используя цифры 0, 1, 2, 3, 4?
8. Сколько ребер имеет полный граф, у которого 25 вершин?
9. С помощью графа изобразить процесс разрезания листа бумаги сперва на три части, затем разрезания одной части пополам, второй части на 3 части и третьей - на 4 части. Сколько кусков бумаги образовалось после всех разрезаний?
10. Имеются 6 книг, среди которых две разные книги одного автора, а остальные книги - других различных авторов. Сколькими способами можно расставить в ряд эти книги так, чтобы книги одного автора (в любой последовательности) стояли рядом?
Популярные решебники 7 класс Все решебники
*размещая тексты в комментариях ниже, вы автоматически соглашаетесь с пользовательским соглашением