Практические и прикладные задачи Глава 7 ГДЗ Колягин Ткачёва 7 класс (Алгебра)
Решение #1 (Учебник 2023)

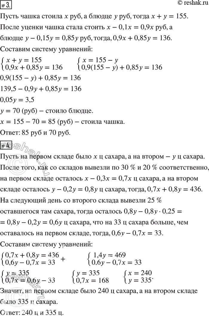
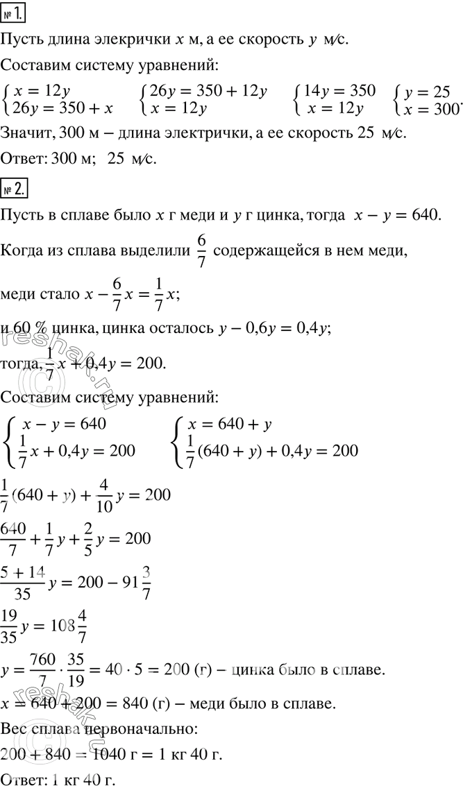
Рассмотрим вариант решения задания из учебника Колягин, Ткачёва, Фёдорова 7 класс, Просвещение:
Популярные решебники 7 класс Все решебники
*размещая тексты в комментариях ниже, вы автоматически соглашаетесь с пользовательским соглашением