Вариант 4 Проверочная работа ГДЗ Контрольные Крайнева Виленкин 6 класс (Математика)

Изображение 1. Выполните действие:а) 1/12 + 17/18;   б) 7/12 - 7/16;   в) 16/45 · 25/56;   г) 5 2/5 : 1 11/25.2. Решите уравнение 9х + 5,05 = 8,65.3. Найдите периметр и...
Дополнительное изображение

Рассмотрим вариант решения задания из учебника Крайнева, Виленкин 6 класс, Просвещение:
1. Выполните действие:
а) 1/12 + 17/18; б) 7/12 - 7/16; в) 16/45 · 25/56; г) 5 2/5 : 1 11/25.
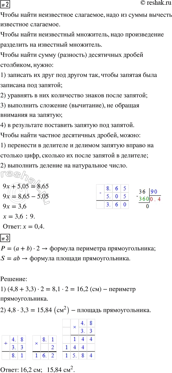
2. Решите уравнение 9х + 5,05 = 8,65.
3. Найдите периметр и площадь прямоугольника со сторонами 4,8 и 3,3 см.
*Цитирирование задания со ссылкой на учебник производится исключительно в учебных целях для лучшего понимания разбора решения задания.
*размещая тексты в комментариях ниже, вы автоматически соглашаетесь с пользовательским соглашением