Вариант 2 Проверочная работа ГДЗ Контрольные Крайнева Виленкин 6 класс (Математика)

Изображение 1. Выполните действие:а) 1/4 + 5/6;   б) 5/6 - 5/9;   в) 24/25 · 35/36;   г) 3 1/5 : 2 2/15.2. Решите уравнение 12х + 3,05 = 7,85.3. Найдите периметр и площадь...
Дополнительное изображение

Рассмотрим вариант решения задания из учебника Крайнева, Виленкин 6 класс, Просвещение:
1. Выполните действие:
а) 1/4 + 5/6; б) 5/6 - 5/9; в) 24/25 · 35/36; г) 3 1/5 : 2 2/15.
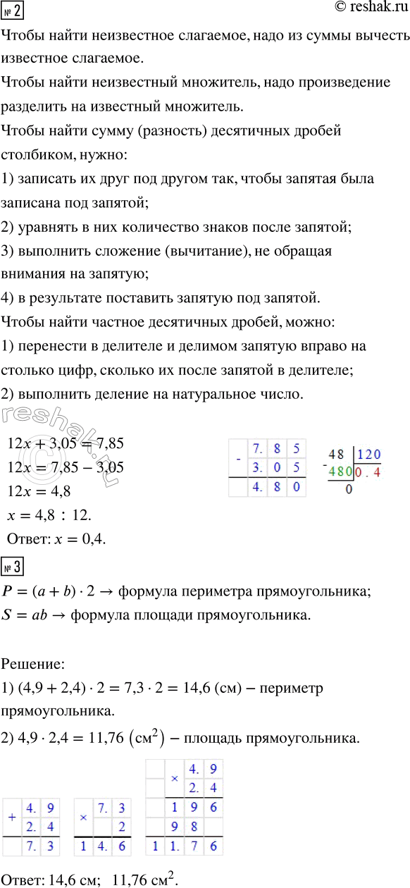
2. Решите уравнение 12х + 3,05 = 7,85.
3. Найдите периметр и площадь прямоугольника со сторонами 4,9 и 2,4 см.
*Цитирирование задания со ссылкой на учебник производится исключительно в учебных целях для лучшего понимания разбора решения задания.
*размещая тексты в комментариях ниже, вы автоматически соглашаетесь с пользовательским соглашением