Итоговая демонстрационная контрольная ГДЗ Контрольные Крайнева Виленкин 6 класс (Математика)

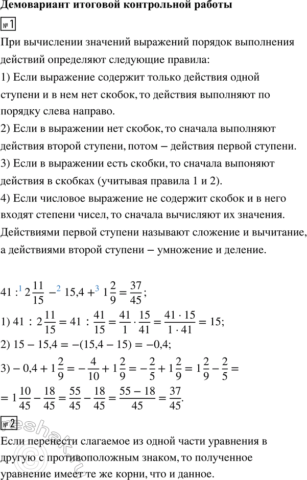
Изображение 1. Найдите значение выражения41 : 2 11/15 - 15,4 + 1 2/9.2. Решите уравнение:а) 3,2x - 0,85 = 1,9x - 66,5;б) 5 1/4 : 2 11/12 = a : 4,5.3. Постройте треугольник...
Дополнительное изображение
Дополнительное изображение

Рассмотрим вариант решения задания из учебника Крайнева, Виленкин 6 класс, Просвещение:
1. Найдите значение выражения
41 : 2 11/15 - 15,4 + 1 2/9.
2. Решите уравнение:
а) 3,2x - 0,85 = 1,9x - 66,5;
б) 5 1/4 : 2 11/12 = a : 4,5.
3. Постройте треугольник BCF, если В(-6; -2), С(4; -1), F(6; 6). Запишите координаты точек пересечения большей стороны этого треугольника с осями координат.
4. В олимпиаде по математике участвовало 35 % всех шестиклассников школы, по русскому языку — 5/12 всех учеников шестых классов. Сколько шестиклассников участвовало в олимпиаде по русскому языку, если участников математической олимпиады было 21?
*Цитирирование задания со ссылкой на учебник производится исключительно в учебных целях для лучшего понимания разбора решения задания.
*размещая тексты в комментариях ниже, вы автоматически соглашаетесь с пользовательским соглашением