Упр.956 ГДЗ Мерзляк Полонский 5 класс (Математика)
Решение #1 (Учебник 2024)
Решение #2 (Учебник 2019)
Решение #3 (Учебник 2019)

Рассмотрим вариант решения задания из учебника Мерзляк, Полонский, Якир 5 класс, Просвещение:
На поле размером 10х10 клеток для игры в морской бой поставили корабль прямоугольной формы размером 1х3 клетки. Можно ли, сделав 33 выстрела, наверняка в него попасть?
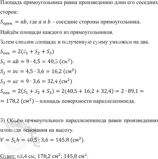
Ширина прямоугольного параллелепипеда равна 4,5 см, что в 2 раза меньше его длины и на 0,9 см больше его высоты. Найдите: 1) сумму длин всех его рёбер; 2) площадь его поверхности; 3) его объём.
Похожие решебники
Популярные решебники 5 класс Все решебники
*размещая тексты в комментариях ниже, вы автоматически соглашаетесь с пользовательским соглашением