Упр.950 ГДЗ Мерзляк Полонский 5 класс (Математика)
Решение #1 (Учебник 2024)
Решение #2 (Учебник 2019)
Решение #3 (Учебник 2019)

Рассмотрим вариант решения задания из учебника Мерзляк, Полонский, Якир 5 класс, Просвещение:
Решите уравнение:
1) (x + 3)/65 = 4/13; 2) 7/(x + 4) = 21/60; 3) (5x - 8)/5 = 18/45.
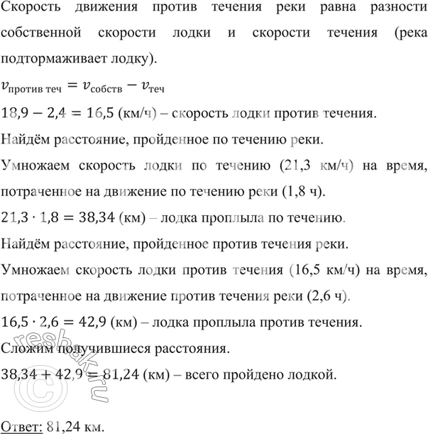
Лодка плыла 1,8 ч по течению реки и 2,6 ч против течения. Какой путь проплыла лодка за всё время движения, если скорость течения равна 2,4 км/ч, а собственная скорость лодки — 18,9 км/ч?
Похожие решебники
Популярные решебники 5 класс Все решебники
*размещая тексты в комментариях ниже, вы автоматически соглашаетесь с пользовательским соглашением