Упр.954 ГДЗ Мерзляк Полонский 5 класс (Математика)
Решение #1 (Учебник 2024)
Решение #2 (Учебник 2019)
Решение #3 (Учебник 2019)

Рассмотрим вариант решения задания из учебника Мерзляк, Полонский, Якир 5 класс, Просвещение:
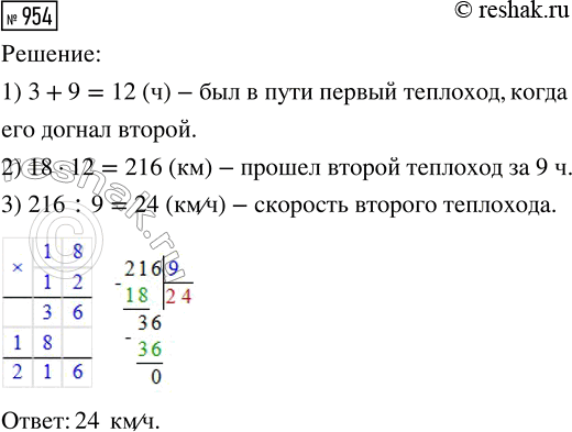
От пристани отправился теплоход со скоростью 18 км/ч. Через 3 ч после этого от пристани в том же направлении отправился второй теплоход, который догнал первый через 9 ч после своего выхода. Найдите скорость второго теплохода.
Измерения прямоугольного параллелепипеда равны 4,6 см, 2,4 см и 3,6 см. Найдите: 1) сумму длин всех его рёбер; 2) площадь его поверхности; 3) его объём.
Похожие решебники
Популярные решебники 5 класс Все решебники
*К сожалению, временные проблемы с публикацией комментариев с мобильных устройств.