Упр.952 ГДЗ Мерзляк Полонский 5 класс (Математика)
Решение #1 (Учебник 2024)
Решение #2 (Учебник 2019)
Решение #3 (Учебник 2019)

Рассмотрим вариант решения задания из учебника Мерзляк, Полонский, Якир 5 класс, Просвещение:
Леденец стоит 16 сольдо. У Буратино есть 20 монет по 10 сольдо. Какое наибольшее количество леденцов может купить Буратино, чтобы продавцу не нужно было давать ему сдачу?
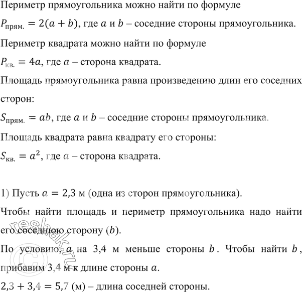
1) Одна из сторон прямоугольника равна 2,3 м, что на 3,4 м меньше соседней стороны. Вычислите площадь и периметр прямоугольника.
2) Сторона квадрата равна 3,2 см. Вычислите его площадь и периметр.
Похожие решебники
Популярные решебники 5 класс Все решебники
*К сожалению, временные проблемы с публикацией комментариев с мобильных устройств.