Упр.802 ГДЗ Мерзляк 9 класс (Алгебра)
Решение #1 (Учебник 2024)
Решение #2 (Учебник 2024)
Решение #3 (Учебник 2021)
Решение #4 (Учебник 2021)

Рассмотрим вариант решения задания из учебника Мерзляк, Полонская, Якир 9 класс, Просвещение:
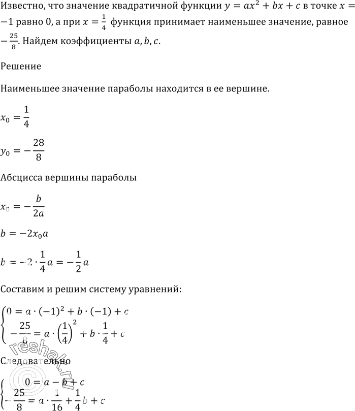
Значение квадратичной функции у = ах^2 + bх + с в точке х = -1 равно 0, а при х = 1/4 функция принимает наименьшее значение, равное - 25/8.
Найдите коэффициенты а, b и с.
Разность арифметической прогрессии равна 28, а сумма пяти первых членов в 4 раза меньше суммы следующих шести членов.
Чему равен первый член прогрессии?
Похожие решебники
Популярные решебники 9 класс Все решебники
*размещая тексты в комментариях ниже, вы автоматически соглашаетесь с пользовательским соглашением