Упр.801 ГДЗ Мерзляк 9 класс (Алгебра)
Решение #1 (Учебник 2024)
Решение #2 (Учебник 2024)
Решение #3 (Учебник 2021)
Решение #4 (Учебник 2021)

Рассмотрим вариант решения задания из учебника Мерзляк, Полонская, Якир 9 класс, Просвещение:
Парабола у = ах^2 + bх + с проходит через точку (0; 10), а её вершиной является точка (6; -2). Найдите коэффициенты а, b и с.
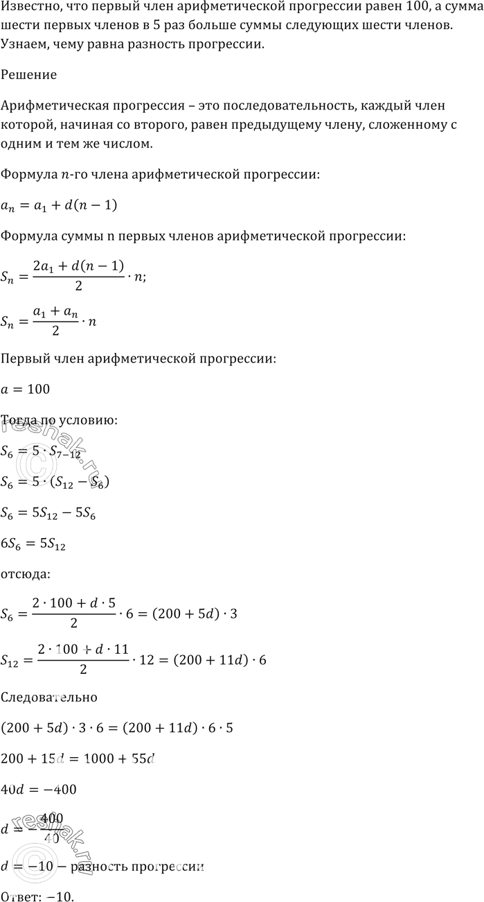
Первый член арифметической прогрессии равен 100, а сумма шести первых членов в 5 раз больше суммы следующих шести членов.
Чему равна разность прогрессии?
Похожие решебники
Популярные решебники 9 класс Все решебники
*размещая тексты в комментариях ниже, вы автоматически соглашаетесь с пользовательским соглашением