Упр.800 ГДЗ Мерзляк 9 класс (Алгебра)
Решение #1 (Учебник 2024)
Решение #2 (Учебник 2024)
Решение #3 (Учебник 2021)
Решение #4 (Учебник 2021)

Рассмотрим вариант решения задания из учебника Мерзляк, Полонская, Якир 9 класс, Просвещение:
График функции у = х^2 + рх + q проходит через точки A(1; 1) и В(2; 2).
Проходит ли этот график через точку:
1) С(-1; -1);
2) D(3; 5)?
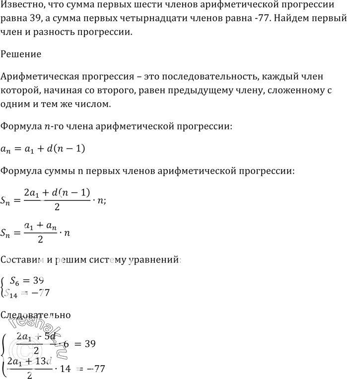
Сумма первых шести членов арифметической прогрессии равна 39, а сумма первых четырнадцати членов равна -77.
Найдите первый член и разность прогрессии.
Похожие решебники
Популярные решебники 9 класс Все решебники
*размещая тексты в комментариях ниже, вы автоматически соглашаетесь с пользовательским соглашением