Упр.8.50 ГДЗ Дорофеев Суворова 7 класс (Алгебра)
Решение #1

Рассмотрим вариант решения задания из учебника Дорофеев, Суворова, Бунимович 7 класс, Просвещение:
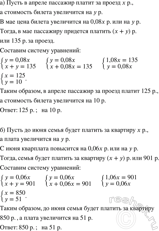
а) В мае цена билета для проезда на электричке увеличится на 8 % и пассажиру за проезд до станции Речная придётся платить 135 р. Сколько рублей платит пассажир за проезд в апреле и на сколько рублей увеличится стоимость билета?
б) С июня ежемесячная плата за квартиру увеличится на 6 %, и семье придётся платить 901 р. Сколько рублей платит семья за квартиру теперь и на сколько рублей увеличится плата?
Популярные решебники 7 класс Все решебники
*К сожалению, временные проблемы с публикацией комментариев с мобильных устройств.