Упр.8.35 ГДЗ Дорофеев Суворова 7 класс (Алгебра)
Решение #1

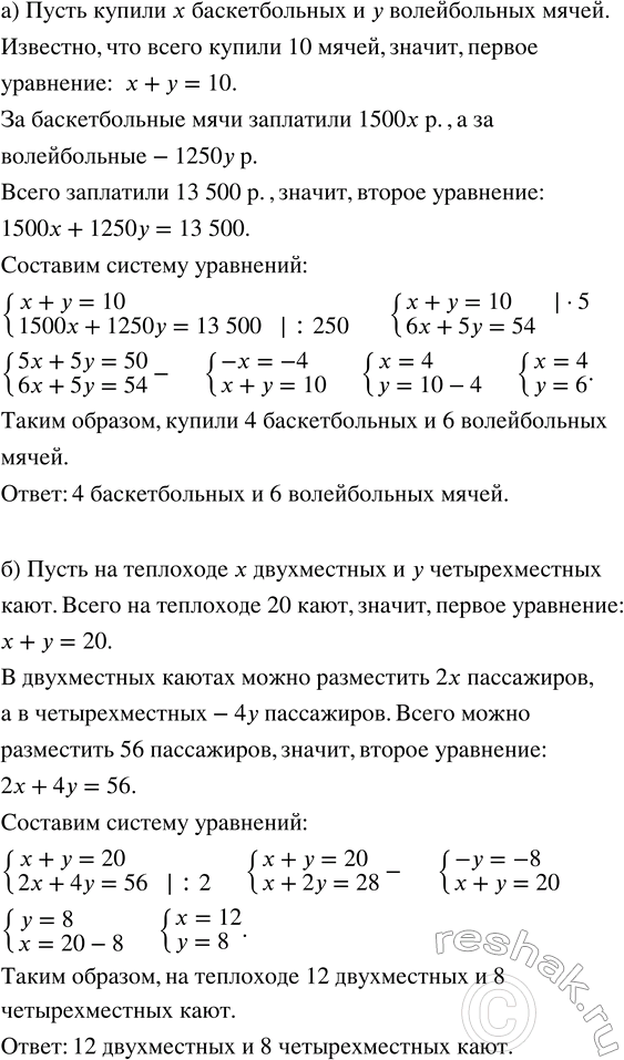
Рассмотрим вариант решения задания из учебника Дорофеев, Суворова, Бунимович 7 класс, Просвещение:
а) Для спортивного лагеря купили 10 баскетбольных и волейбольных мячей на сумму 13 500 р. Баскетбольный мяч стоит 1500 р., а волейбольный 1250 р. Сколько было куплено мячей каждого вида?
б) На теплоходе 20 двухместных и четырёхместных кают. В них можно разместить 56 пассажиров. Сколько кают разной вместимости на теплоходе?
Популярные решебники 7 класс Все решебники
*размещая тексты в комментариях ниже, вы автоматически соглашаетесь с пользовательским соглашением