Упр.8.32 ГДЗ Дорофеев Суворова 7 класс (Алгебра)
Решение #1

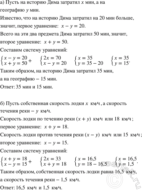
Рассмотрим вариант решения задания из учебника Дорофеев, Суворова, Бунимович 7 класс, Просвещение:
Составьте систему уравнений по условию задачи:
а) Дима на выполнение домашней работы по истории затратил на 20 мин больше, чем по географии. Всего на эти два предмета он затратил 50 мин. Сколько времени потребовалось на каждый предмет?
б) Скорость лодки по течению реки 18 км/ч, а против течения 15 км/ч. Найдите собственную скорость лодки и скорость течения реки.
Популярные решебники 7 класс Все решебники
*К сожалению, временные проблемы с публикацией комментариев с мобильных устройств.