Упр.781 ГДЗ Мерзляк 8 класс (Алгебра)
Решение #1
Решение #2
Решение #3

Рассмотрим вариант решения задания из учебника Мерзляк, Полонская, Якир 8 класс, Вентана-Граф:
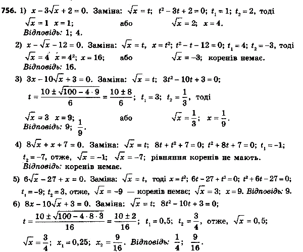
781. Решите уравнение:
1) х - 3 корень х + 2 = 0:
2) x - корень x - 12 = 0;
3) Зх - 10 корень x + 3 = 0;
4) 8 корень х + х + 7 = 0;
5) 6 корень х - 27 + x = 0;
6) 8x - 10 корень x + 3 = 0.
Похожие решебники
Популярные решебники 8 класс Все решебники
*К сожалению, временные проблемы с публикацией комментариев с мобильных устройств.