Упр.756 ГДЗ Мерзляк 9 класс (Алгебра)
Решение #1 (Учебник 2024)
Решение #2 (Учебник 2024)
Решение #3 (Учебник 2021)
Решение #4 (Учебник 2021)

Рассмотрим вариант решения задания из учебника Мерзляк, Полонская, Якир 9 класс, Просвещение:
Разложите на множители:
1) 6аb^2 - 12аb^3;
2) 2а^3 - 8a;
3) За^2с - 3с^3;
4) 18mn^2 + 27m^2 n;
5) 100x^2- 1;
6) 2у^2 - 12у + 18.
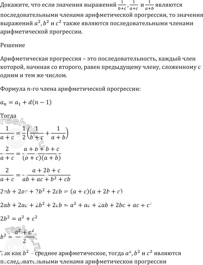
Докажите, что если значения выражений 1/(b + c), 1/(a + c) и 1/(a + b) являются последовательными членами арифметической прогрессии,
то значения выражений а^2, b^2 и с^2 также являются последовательными членами арифметической прогрессии.
Похожие решебники
Популярные решебники 9 класс Все решебники
*размещая тексты в комментариях ниже, вы автоматически соглашаетесь с пользовательским соглашением