Упр.754 ГДЗ Мерзляк Полонский 5 класс (Математика)
Решение #1 (Учебник 2024)
Решение #2 (Учебник 2019)
Решение #3 (Учебник 2019)

Рассмотрим вариант решения задания из учебника Мерзляк, Полонский, Якир 5 класс, Просвещение:
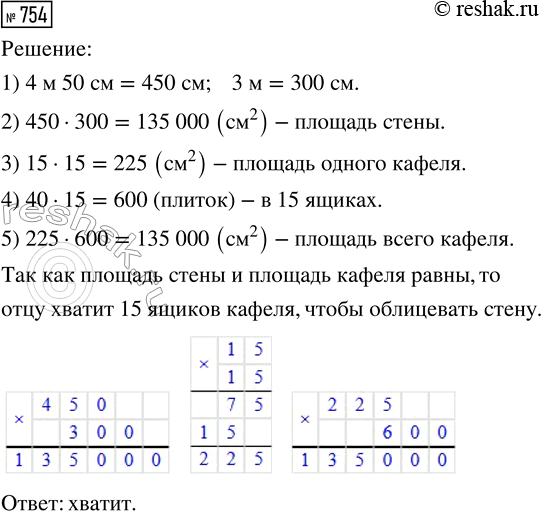
Отец решил облицевать кафелем стену кухни, длина которой равна 4 м 50 см, а высота — 3 м. Хватит ли ему 15 ящиков кафеля, если одна плитка имеет форму квадрата со стороной 15 см, а в одном ящике находится 40 плиток?
Протяжённость построенной дороги составляет 92 км. За первый месяц построили 6/23 дороги, а за второй месяц - 9/23. Сколько километров дороги было построено за два месяца?
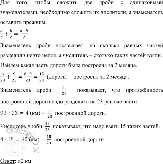
Для того, чтобы сложить две дроби с одинаковыми знаменателями, необходимо сложить их числители, а знаменатель оставить прежним.
a/c+b/c=(a+b)/c
Знаменатель дроби показывает, на сколько равных частей разделили нечто целое, а числитель – сколько таких частей взяли.
Найдём какая часть дороги была построена за 2 месяца.
6/23+9/23=(6+9)/23=15/23 (дороги) – построено за 2 месяца.
Знаменатель дроби 15/23 показывает, что протяжённость построенной дороги надо разделить на 23 равные части.
92:23=4 (км) – 1/23 построенной дороги.
Числитель дроби 15/23 показывает, что надо взять 15 таких частей.
4•15=60 (км) – 15/23 построенной дороги.
Ответ: 60 км.
Похожие решебники
Популярные решебники 5 класс Все решебники
*размещая тексты в комментариях ниже, вы автоматически соглашаетесь с пользовательским соглашением