Упр.750 ГДЗ Мерзляк Полонский 5 класс (Математика)
Решение #1 (Учебник 2024)
Решение #2 (Учебник 2024)
Решение #3 (Учебник 2019)
Решение #4 (Учебник 2019)

Рассмотрим вариант решения задания из учебника Мерзляк, Полонский, Якир 5 класс, Просвещение:
Вычислите периметр и площадь многоугольника, изображённого на рисунке 173 (размеры даны в сантиметрах). Есть ли на рисунке 173 лишние данные для нахождения периметра многоугольника?
Отправившись на прогулку, черепаха Тортила за первый час проползла 23/50 км, что на 5/50 км больше, чем за второй час. Сколько километров проползла Тортила за два часа?
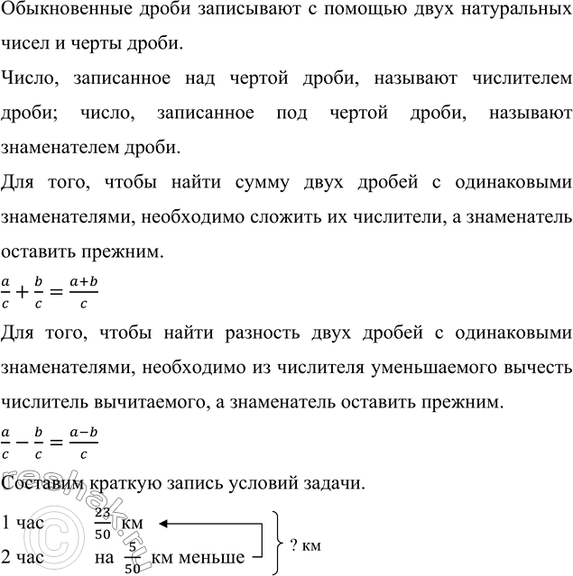
Обыкновенные дроби записывают с помощью двух натуральных чисел и черты дроби.
Число, записанное над чертой дроби, называют числителем дроби; число, записанное под чертой дроби, называют знаменателем дроби.
Для того, чтобы найти сумму двух дробей с одинаковыми знаменателями, необходимо сложить их числители, а знаменатель оставить прежним.
a/c+b/c=(a+b)/c
Для того, чтобы найти разность двух дробей с одинаковыми знаменателями, необходимо из числителя уменьшаемого вычесть числитель вычитаемого, а знаменатель оставить прежним.
a/c-b/c=(a-b)/c
Составим краткую запись условий задачи.
1 час 23/50 км
2 час на 5/50 км меньше
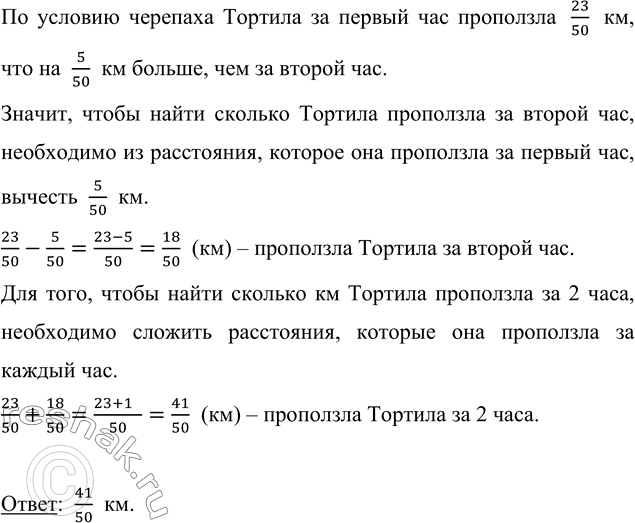
По условию черепаха Тортила за первый час проползла 23/50 км, что на 5/50 км больше, чем за второй час.
Значит, чтобы найти сколько Тортила проползла за второй час, необходимо из расстояния, которое она проползла за первый час, вычесть 5/50 км.
23/50-5/50=(23-5)/50=18/50 (км) – проползла Тортила за второй час.
Для того, чтобы найти сколько км Тортила проползла за 2 часа, необходимо сложить расстояния, которые она проползла за каждый час.
23/50+18/50=(23+18)/50=41/50 (км) – проползла Тортила за 2 часа.
Ответ: 41/50 км.
Похожие решебники
Популярные решебники 5 класс Все решебники
*размещая тексты в комментариях ниже, вы автоматически соглашаетесь с пользовательским соглашением