Упр.718 ГДЗ Мерзляк Полонский 5 класс (Математика)
Решение #1 (Учебник 2024)
Решение #2 (Учебник 2019)

Рассмотрим вариант решения задания из учебника Мерзляк, Полонский, Якир 5 класс, Просвещение:
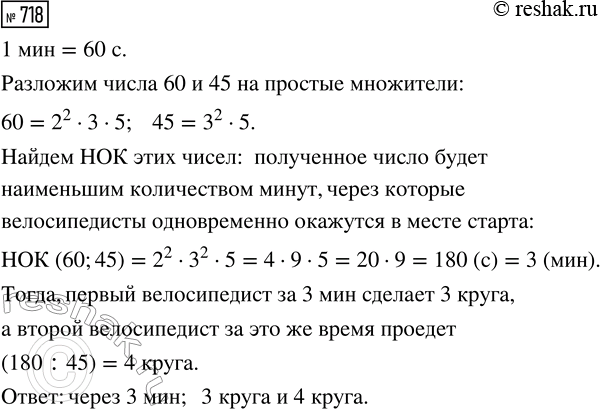
С одного места в одном направлении по велотреку одновременно стартовали два велосипедиста. Один из них делает круг за 1 мин, а другой — за 45 с. Через какое наименьшее количество минут после начала движения они одновременно окажутся в месте старта? Сколько кругов по велотреку при этом сделает каждый из них?
К пяти разным замкам есть пять ключей, причём неизвестно, какой ключ к какому замку подходит. Барон Мюнхаузен утверждает, что можно не более чем за десять попыток подобрать ключ к каждому замку. Прав ли барон Мюнхаузен?
Похожие решебники
Популярные решебники 5 класс Все решебники
*К сожалению, временные проблемы с публикацией комментариев с мобильных устройств.