Упр.710 ГДЗ Мерзляк 9 класс (Алгебра)
Решение #1 (Учебник 2024)
Решение #2 (Учебник 2024)
Решение #3 (Учебник 2021)
Решение #4 (Учебник 2021)

Рассмотрим вариант решения задания из учебника Мерзляк, Полонская, Якир 9 класс, Просвещение:
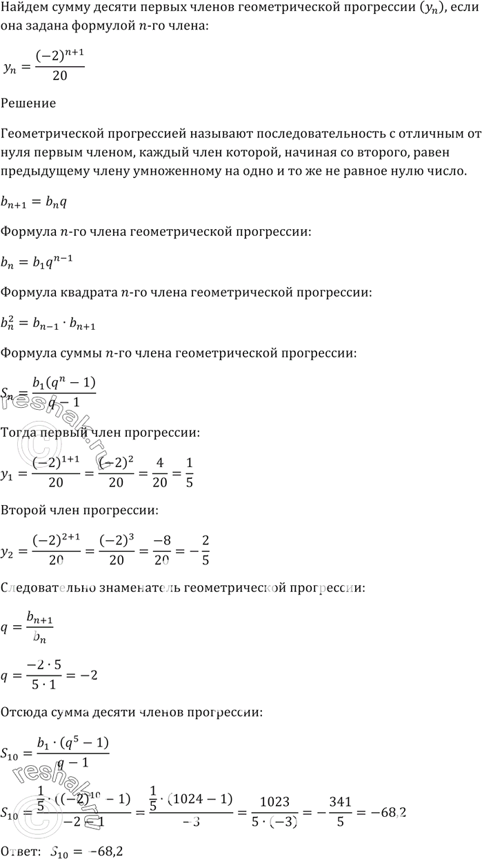
Геометрическая прогрессия (yn) задана формулой n-го члена yn = (-2)^(n + 1)/20. Найдите сумму десяти первых членов прогрессии.
Графиком квадратичной функции является парабола с вершиной в начале координат, проходящая через точку А(-1; -1/4).
Задайте эту функцию формулой.
Похожие решебники
Популярные решебники 9 класс Все решебники
*размещая тексты в комментариях ниже, вы автоматически соглашаетесь с пользовательским соглашением