Упр.707 ГДЗ Мерзляк 9 класс (Алгебра)
Решение #1 (Учебник 2024)
Решение #2 (Учебник 2024)
Решение #3 (Учебник 2021)
Решение #4 (Учебник 2021)

Рассмотрим вариант решения задания из учебника Мерзляк, Полонская, Якир 9 класс, Просвещение:
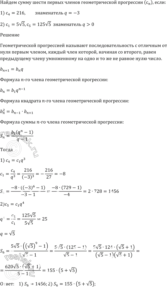
Найдите сумму шести первых членов геометрической прогрессии (сn), если:
1) с4 = 216, а знаменатель прогрессии q = -3;
2) c1 = 5корень(5), с5 = 125корень(5), а знаменатель прогрессии q > 0.
Подберите одну из возможных формул n-го члена последовательности, первыми членами которой являются числа:
1) 2, 9, 28, 65, 126, ...;
2) 1/2, 1/6, 1/12, 1/20, 1/30, ... .
Похожие решебники
Популярные решебники 9 класс Все решебники
*размещая тексты в комментариях ниже, вы автоматически соглашаетесь с пользовательским соглашением