Задание 4 Параграф 65 ГДЗ Мякишев 10 класс (Физика)
Решение #1
Решение #2
Решение #3

Рассмотрим вариант решения задания из учебника Мякишев, Буховцев 10 класс, Просвещение:
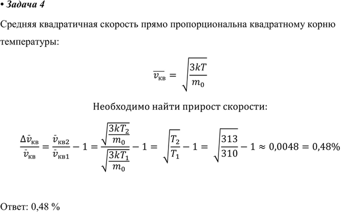
4. На сколько процентов увеличивается средняя квадратичная скорость молекул воды в нашей крови при повышении температуры от 37 до 40 °С?
Похожие решебники
Популярные решебники 10 класс Все решебники
*К сожалению, временные проблемы с публикацией комментариев с мобильных устройств.