Задание 4 Параграф 66 ГДЗ Мякишев 10 класс (Физика)
Решение #1
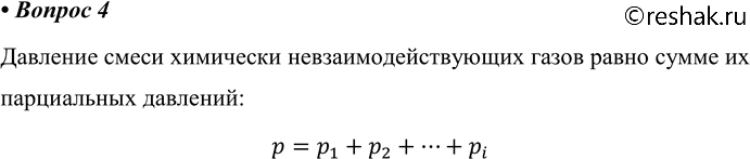
Решение #2

Рассмотрим вариант решения задания из учебника Мякишев, Буховцев 10 класс, Просвещение:
4. Сформулируйте закон Дальтона.
Похожие решебники
Популярные решебники 10 класс Все решебники
*К сожалению, временные проблемы с публикацией комментариев с мобильных устройств.