Задание 1 Параграф 65 ГДЗ Мякишев 10 класс (Физика)
Решение #1
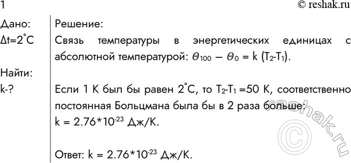
Решение #2

Рассмотрим вариант решения задания из учебника Мякишев, Буховцев 10 класс, Просвещение:
1. Какое значение имела бы постоянная Больцмана, если бы единица температуры в СИ — кельвин — была равна не 1 °С, а 2 °С?
Похожие решебники
Популярные решебники 10 класс Все решебники
*К сожалению, временные проблемы с публикацией комментариев с мобильных устройств.