Задание ЕГЭ 1 Параграф 64 ГДЗ Мякишев 10 класс (Физика)
Решение #1

Рассмотрим вариант решения задания из учебника Мякишев, Буховцев 10 класс, Просвещение:
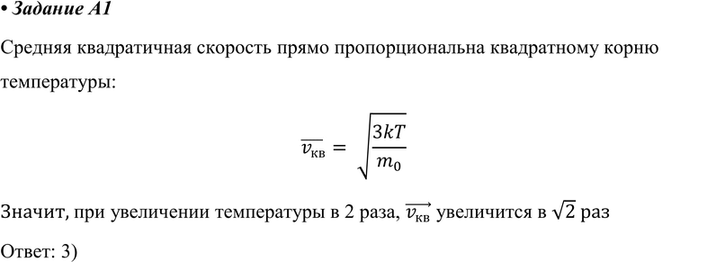
1. В сосуде находится газ. Масса каждой молекулы газа равна m, средняя квадратичная скорость молекул иКв, абсолютная температура газа Т. Если абсолютная температура газа увеличится до 2Т, средняя квадратичная скорость молекул газа будет равна
1) 4 Vкв
2) 2 Vкв
3) корень 2vкв
4) 0,5 Vкв
Похожие решебники
Популярные решебники 10 класс Все решебники
*К сожалению, временные проблемы с публикацией комментариев с мобильных устройств.