🔥ГДЗ под запретом?

Упр.649 ГДЗ Никольский Потапов 9 класс (Алгебра)

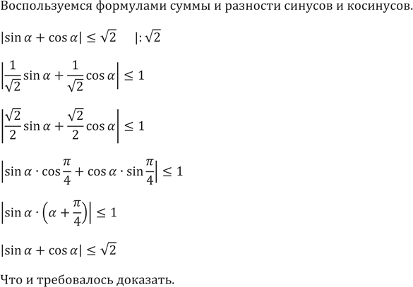
Решение #1

Изображение 649. Докажите, что для любого угла а справедливо неравенство |sinа +...

Решение #2

Изображение 649. Докажите, что для любого угла а справедливо неравенство |sinа +...

Рассмотрим вариант решения задания из учебника Никольский, Потапов 9 класс, Просвещение:
649. Докажите, что для любого угла а справедливо неравенство |sinа + cosа| < =v2.
*Цитирирование задания со ссылкой на учебник производится исключительно в учебных целях для лучшего понимания разбора решения задания.
*К сожалению, временные проблемы с публикацией комментариев с мобильных устройств.