Задание ЕГЭ 3 Параграф 63 ГДЗ Мякишев 10 класс (Физика)
Решение #1

Рассмотрим вариант решения задания из учебника Мякишев, Буховцев 10 класс, Просвещение:
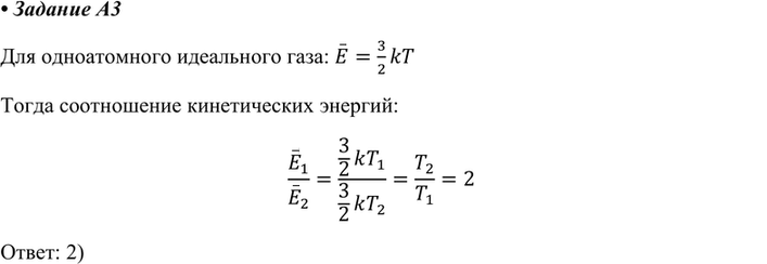
A3. Как изменится средняя кинетическая энергия теплового движения одноатомного идеального газа при повышении его температуры в 2 раза?
1) увеличится в 4 раза
2) увеличится в 2 раза
3) уменьшится в 2 раза
4) уменьшится в 4 раза
Похожие решебники
Популярные решебники 10 класс Все решебники
*К сожалению, временные проблемы с публикацией комментариев с мобильных устройств.