🔥ГДЗ под запретом?

Упр.635 ГДЗ Никольский Потапов 9 класс (Алгебра)

Решение #1

Изображение 635.а) v3/2  sinа-1/2  cosаб) v2/2•(cosа-sinа )в) v2/2•(sinа+cosа )г)  1/2•sinа+v3/2...

Решение #2

Изображение 635.а) v3/2  sinа-1/2  cosаб) v2/2•(cosа-sinа )в) v2/2•(sinа+cosа )г)  1/2•sinа+v3/2...

Рассмотрим вариант решения задания из учебника Никольский, Потапов 9 класс, Просвещение:
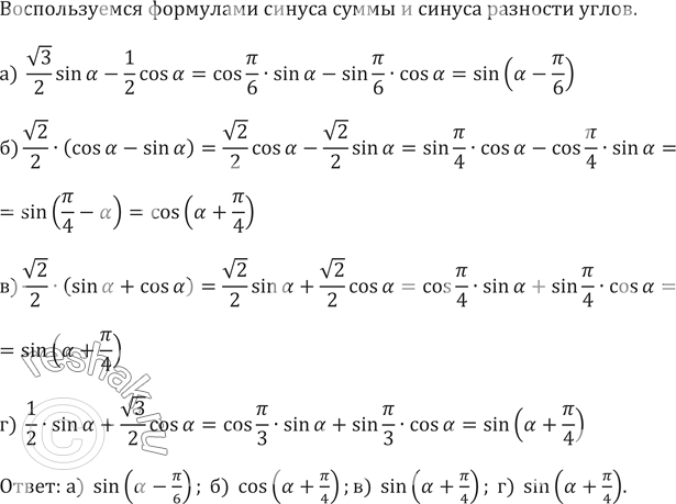
635.
а) v3/2 sinа-1/2 cosа
б) v2/2•(cosа-sinа )
в) v2/2•(sinа+cosа )
г) 1/2•sinа+v3/2 cosа
*Цитирирование задания со ссылкой на учебник производится исключительно в учебных целях для лучшего понимания разбора решения задания.
*К сожалению, временные проблемы с публикацией комментариев с мобильных устройств.