Упр.6.171 ГДЗ Дорофеев Суворова 7 класс (Алгебра)
Решение #1

Рассмотрим вариант решения задания из учебника Дорофеев, Суворова, Бунимович 7 класс, Просвещение:
Решите задачу на движение по реке (762—763).
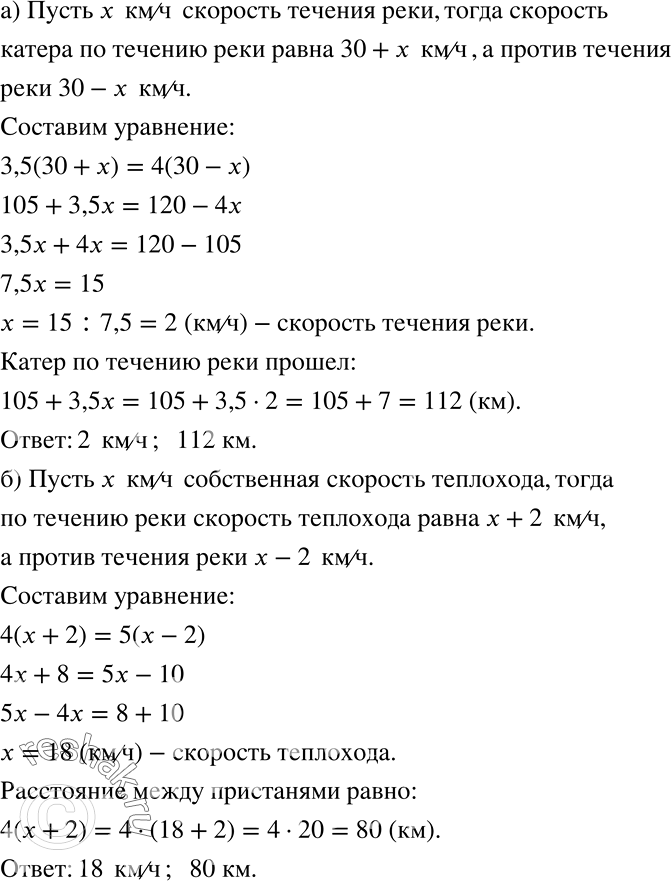
762 а) Катер по течению реки прошёл за 3,5 ч такое же расстояние, какое он проходит за 4 ч против течения реки. Собственная скорость катера 30 км/ч. Определите скорость течения реки. Какое расстояние прошёл катер по течению реки?
б) Теплоход прошёл расстояние между пристанями по течению реки за 4 ч, а против течения реки за 5 ч. Определите собственную скорость теплохода, если скорость течения реки 2 км/ч. Чему равно расстояние между пристанями?
Популярные решебники 7 класс Все решебники
*К сожалению, временные проблемы с публикацией комментариев с мобильных устройств.