🔥ГДЗ под запретом?

Упр.6.132 ГДЗ Виленкин Жохов 5 класс Часть 2, Просвещение (Математика)

Решение #1 (Учебник 2023)

Изображение Решите уравнение:а) (х - 28,3) + 2,7 = 13,4;     в) 26,4 - (z + 2,3) = 3.8:б) 54,5 - (47,7 - у) = 33;      г) r + 16,23 - 15,8 = 7,1.Для того, чтобы сложить...

Решение #2 (Учебник 2023)

Изображение Решите уравнение:а) (х - 28,3) + 2,7 = 13,4;     в) 26,4 - (z + 2,3) = 3.8:б) 54,5 - (47,7 - у) = 33;      г) r + 16,23 - 15,8 = 7,1.Для того, чтобы сложить...
Дополнительное изображение
Дополнительное изображение

Рассмотрим вариант решения задания из учебника Виленкин, Жохов, Александрова 5 класс, Просвещение:
Решите уравнение:
а) (х - 28,3) + 2,7 = 13,4; в) 26,4 - (z + 2,3) = 3.8:
б) 54,5 - (47,7 - у) = 33; г) r + 16,23 - 15,8 = 7,1.

Для того, чтобы сложить (вычесть) десятичные дроби, необходимо:
1. Уравнять в этих дробях количество знаков после запятой;
2. Записать их друг под другом так, чтобы запятая была записана под запятой;
3. Выполнить сложение (вычитание), не обращая внимания на запятую;
4. Поставить в ответе запятую под запятой в данных дробях.
В равенстве a-b=c число a называют уменьшаемым, число b – вычитаемым, число c и запись a-b – разностью.
В равенстве a+b=c числа a и b называют слагаемыми, число c и запись a+b – суммой.
Уравнение – это равенство, содержащее букву, значение которой, необходимо найти.
Корень уравнения – это число, которое при подстановке вместо буквы обращает уравнение в верное числовое равенство.
Корень уравнения – это решение уравнения.
Уравнение может иметь один и более корень или не иметь их вообще.
Тогда говорят, что решить уравнение – значит найти все его корни или показать, что их нет вообще.

а) (x-28,3)+2,7=13,4
Решим данное уравнение относительно сложения.
Неизвестным является слагаемое x-28,3.
Для того, чтобы найти неизвестное слагаемое, необходимо из суммы вычесть известное слагаемое, получим
x-28,3=13,4-2,7
Или, выполнив вычитание,
x-28,3=10,7
Далее решаем уравнение относительно вычитания.
Неизвестным является уменьшаемое x.
Для того, чтобы найти неизвестное уменьшаемое, необходимо к разности прибавить вычитаемое, получим
x=10,7+28,3
Или, выполнив сложение,
x=39

б) 54,5-(47,7-y)=33
Решим данное уравнение относительно вычитания.
Неизвестно вычитаемое 47,7-y.
Для того, чтобы найти неизвестное вычитаемое, необходимо из уменьшаемого вычесть разность, получим
47,7-y=54,5-33
Или, выполнив вычитание,
47,7-y=21,5
Далее решаем уравнение относительно вычитания.
Неизвестно вычитаемое y.
Для того, чтобы найти неизвестное вычитаемое, необходимо из уменьшаемого вычесть разность, получим
y=47,7-21,5
Или, выполнив вычитание,
y=26,2

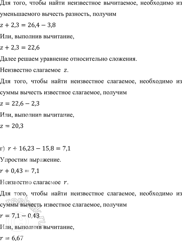
в) 26,4-(z+2,3)=3,8
Решим уравнение относительно вычитания.
Неизвестно вычитаемое z+2,3.
Для того, чтобы найти неизвестное вычитаемое, необходимо из уменьшаемого вычесть разность, получим
z+2,3=26,4-3,8
Или, выполнив вычитание,
z+2,3=22,6
Далее решаем уравнение относительно сложения.
Неизвестно слагаемое z.
Для того, чтобы найти неизвестное слагаемое, необходимо из суммы вычесть известное слагаемое, получим
z=22,6-2,3
Или, выполнив вычитание,
z=20,3

г) r+16,23-15,8=7,1
Упростим выражение.
r+0,43=7,1
Неизвестно слагаемое r.
Для того, чтобы найти неизвестное слагаемое, необходимо из суммы вычесть известное слагаемое, получим
r=7,1-0,43
Или, выполнив вычитание,
r=6,67

*Цитирирование задания со ссылкой на учебник производится исключительно в учебных целях для лучшего понимания разбора решения задания.
*К сожалению, временные проблемы с публикацией комментариев с мобильных устройств.