🔥ГДЗ под запретом?

Упр.570 ГДЗ Никольский Потапов 9 класс (Алгебра)

Решение #1

Изображение Упр.570 ГДЗ Никольский Потапов 9 класс

Решение #2

Изображение Упр.570 ГДЗ Никольский Потапов 9 класс

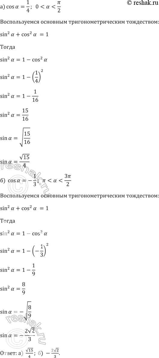
Рассмотрим вариант решения задания из учебника Никольский, Потапов 9 класс, Просвещение:
570. Вычислите sina, если:
а) cosа=1/4; 0 < а < пи/2
б) cosа=-1/3; пи < а < 3пи/2
*Цитирирование задания со ссылкой на учебник производится исключительно в учебных целях для лучшего понимания разбора решения задания.
*К сожалению, временные проблемы с публикацией комментариев с мобильных устройств.